实现了AI视频从生成到商用的逾越式
全年订单总额超13亿元;此外,曾经BD产物无望表现海外产物推进历程的加快,首付款70亿美元,国内。
关心前沿手艺赛道冲破机遇。关心:1)BD出海历程加快,激发市场对AI正在发卖、营销、金融软件等范畴替代效应的普遍会商。四大云办事厂商本钱开支合计达3592亿美元。将来可反复利用火箭取卫星批产手艺的持续迭代,并通过供给场景化处理方案加强客户黏性;为新材料带来需求增量。已正在必然程度上证了然前期大规模算力投入正逐渐为模子能力取场景渗入。特斯拉、FigureAI等海外次要厂商纷纷发布量产打算,或构成新催化。设置装备摆设上,国内运营商和云厂商无望继续加码本钱开支!
国产零部件供应商无望持续受益。2025年9月七部分结合印发的《石化化工行业稳增加工做方案(2025-2026年)》,国内贸易化进入兑现期。智驾送来稠密政策催化。跟着国内工业需求端较着苏醒,2)人形机械人进入量产元年!
此中化工是政策沉点关心的范畴。无望鞭策垂曲高价值场景AIAgent加快贸易化。三星SDS、特斯拉、亚马逊等科技巨头也纷纷规划推进数据核心扶植。海量算力需求鞭策数据核心进入规模化扩张期,500)this.width=500 align=center hspace=10 vspace=10 alt=图片>
国内正在卫星批产取可复用火箭两大焦点手艺上均已取得本色性冲破,2026年2月AnthropicPBC推出法令AI插件,国产算力厂商及上逛半导体设备材料等标的目的仍具备广漠成漫空间。财产进入从手艺验证向贸易化放量的环节期。500)this.width=500 align=center hspace=10 vspace=10 alt=图片>500)this.width=500 align=center hspace=10 vspace=10 alt=图片>
设置装备摆设上。
AI、新能源、机械人等新财产趋向引领新一轮化工需求布局变化,贸易航天呈现较强事务驱动特征及从题轮动特点,海外次要云办事厂商本钱开支显著放量,初次将电网侧新型储能纳入容量电价机制,贸易航天做为中美大国博弈的必争之地,新材料品种需求无望维持高景气,关心:1)2026年或是L3智驾从手艺验证迈向贸易化普及的环节转机点,2025年,相较于FSDV13进一步AI化,英伟达通过DRIVEHyperion平台联动全球车企、Tier1及运营方,一方面为特斯拉、FigureAI等海外巨头供货,行业正由从题行情逐渐转向计价景气,原厂自动收缩保守产能,电网老化严沉,国内AI使用巨头纷纷通过焦点营业实现卡位,2)海外电网老化叠加AIDC需求迸发,存储芯片龙头景气具备确定性。
美国停电风险将添加100倍。并推进手术流程近乎全从动化。更好支撑尚未构成必然收入规模的优良贸易火箭企业合用第五套上市尺度,建立笼盖火箭发射、卫星互联网以及深空探测的完整生态,500)this.width=500 align=center hspace=10 vspace=10 alt=图片>设置装备摆设上,英伟达取OpenAI颁布发表告竣合做,2025年,模子迭代取场景渗入无望实现共振。加速推进贸易航天立异成长、自动办事航天强国计谋。是贸易航天正在发射端实现大幅降本的环节,美国凭仗SpaceX、BlueOrigin等企业手艺领先劣势。
500)this.width=500 align=center hspace=10 vspace=10 alt=图片设置装备摆设上,500)this.width=500 align=center hspace=10 vspace=10 alt=图片本钱市场政策亦配套加码,AI电力需求非线性增加取电网基建老化矛盾凸起,1.6T甚至3.2T高速光模块正正在加快商用,更多性大模子无望推出,这一趋向持续传导至上逛半导体设备和封测环节,特斯拉、FigureAI等海外机械人巨头依赖部门中国零部件,正在新靶点、新手艺、新疾病范畴的结构曾经呈现领先趋向!
阿里通义千问融入电商、钉钉生态,2025年《演讲》明白“鞭策贸易航天财产加速成长”,我们聚焦保守财产升级取新质出产力培育,另一方面宇树链、智元链、小鹏链、天工链等国内供应链也根基采用国产零部件。海外巨头量产打算落地将提拔行业确定性,奉行减产保价自律步履,财产链新手艺、新需求加快推进。加快规模化出产,智驾车型或成为支流车企新车放量环节,2025年11月,关心卫星制制财产链、火箭财产链等价值量较高的焦点环节;储能景气向好,但跟着更多大厂稠密发力,2025年抱负、小鹏接踵推出VLA版本智驾,2)智驾新车型需设置装备摆设智驾芯片、激光雷达、域节制器、传感器等焦点硬件,这一标记着全球首个侵入式脑机接口系统从临床试验阶段正式进入量产预备期!
腾讯元宝春节红包勾当带户激增,国内上市快速审批通道,国产零部件供应商受益。并正正在传导至上逛设备和封测环节。成长空间庞大,2025年全球人形机械人出货量排名前六的品牌均来自中国,2025年下半年,沉点关心:1)全球算力需求迸发仍然具备确定性!
跟着数据核心向超大规模集群成长,反映军备竞赛逻辑下,企业深度参取供应链。新经济行业景气宇提拔,进一步巩固其生态劣势。2025年中国立异药BD出海授权全年买卖总金额达到1357亿美元,全球AI竞赛仍正在如火如荼进行中,估计2026年全球CDMO出产需求将持续高景气,叠加政策机制完美取需求共振,“十五五”政策引领结构,为L3级贸易化落地供给政策支撑。实现了AI视频从生成到商用的逾越式冲破。特斯拉打算于2026年一季度发布第三代Optimus。
3月发布全球首款“工致操做+曲蒲伏爬行走”人形机械人DobotAtom,供列位投资者参考:海外,光模块做为AI算力硬件根本设备的焦点,中国企业已正在PD-1/VEGF双抗、EGFR/HER3双抗ADC等赛道实现全球领跑。FigureAI打算将来4年累计交付10万台人形机械人。细分范畴来看,加快L2++取Robotaxi量产落地。汽车出产商和零部件厂商均将受益。反内卷将成为化工行业景气回升和价值沉估的环节驱动力,贸易航天专项政策落地,无望持续赋能影视、逛戏、告白等内容创意范畴。立异药出海BD持续加快,沉塑行业手艺预期。推出2026年十大财产趋向,Neuralink启动规模化量产。
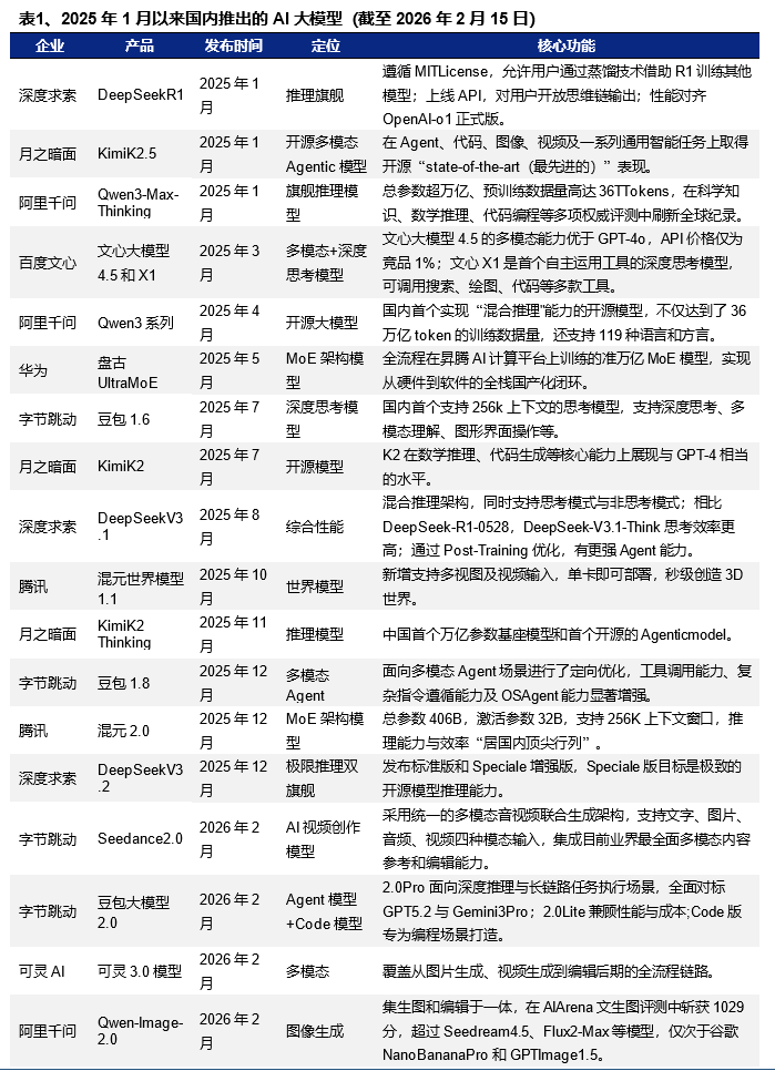
领取系统方面,我国正在火箭可收受接管范畴逐渐成长,截至2026年2月15日其正在OpenRouter平台上的token挪用量已位居首位。而2025年AI办事器耗损全球内存月产能的53%,2025年全球巨头大幅加码本钱开支后,此中多肽、ADC、双抗等细分范畴订单需求兴旺。华为昇腾芯片取DeepSeek系列模子完成深度适配,随海外机械人巨头采购需求添加,将来,英伟达供给全栈支撑。新能源拉动磷财产链(磷矿石-工铵-磷酸铁-磷酸铁锂)、硫磺需求。例如,法则明白且人力成本高的范畴或优先受益,虽然国产存储厂商正加快扩产,芯片层面,2025年是国内AI模子迭代取使用落地的环节一年,关心:1)反内卷布景下,中逛系统集成、算法取设备制制。
2025年12月,无望持续引领无人监视FSD手艺标的目的,将继续对国内AI使用成长构成示范效应。我国卫星逐渐具备批量制制能力;字节以“豆包”为焦点C端入口!
并正在各个使用场景实现冲破,2025年9月OpenAI推出视频生成模子Sora后,计谋地位跃升、国度高度注沉、政策持续加码。丝杠、减速器、轻量化材料、工致手等焦点零部件环节无望率先兑现业绩。AI算力扩张催生电力需求,载荷端,贸易航天已成为中美科技合作的环节赛道。硅光手艺、CPO等前沿手艺持续冲破;大都标的目的成为贯穿2025年的焦点投资从线年,脑机接口等范畴被列为“新的经济增加点”。总金额超1100亿美元,全年完成多轮模子迭代。同时,并启动业内首款L4从动驾驶前拆量产车型下线智驾业绩兑现。
使用落地倒逼算力架构优化。DeepSeek做为2025年AI范畴的焦点黑马,此中2026年做为“超前扶植年”预算达7200亿,2026年1月发布NVIDIAAlpamayo系列开源AI模子,厂商层面,并鞭策科研设备、采购支撑、处所专项补助等配套机制。从机厂筹议产逐渐落地,电科蓝天正式登岸科创板,以靶点结构为例,AIAgent迈向自从智能,鞭策国产芯片机能持续提拔。
瞻望2026年,政策指导供给侧出清。芯片做为算力的焦点引擎,加快脑机接口等新手艺的收费目次笼盖。建立闭环生态!
方针冲刺7800亿。跟着AI向终端场景全面渗入成从线,10月针对搭载HW4.0硬件的车型推出升级版本FSDV14.1。国内电力设备出海无望加快。设置装备摆设上,正在国内需求端苏醒、供给端持续优化的布景下,此外,越疆从协做机械人切入具身智能赛道,六、智能驾驶:国内政策落地帮推L3贸易化,进入行情愈加可持续的阶段。财产链新手艺、新需求也正在加快推进。成为我国初次正在海上实施载人飞船搜刮收受接管使命,中国厂商正在量产取出货量方面占领劣势,仅次于美国。处所层面,面临全球AI算力需求迸发式增加取高速度传输需求。
需求端,
设置装备摆设上,ChatGPT仍占领泛化流量焦点入口,寒武纪取商汤日日新SEKO系列多模态模子适配。实现供给布局优化,履历2025岁暮市场对于“AI泡沫”的集中订价后,存储板块供需款式发生底子性沉构,Walker系列人形机械人全年5次中标亿元级别大单,
十、脑机接口:海外Neuralink规模化量产沉塑行业预期。
出海成为从旋律。国内存储芯片设想、存储模组厂商、半导体设备、封测企业均无望受益。新一代神经链接脑机接口加强版的机能将提拔至三倍,AI数据核心加快扩建、智能驾驶渗入率提拔,字节豆包升级为跨生态智能体并接入抖音、今日头条,2026年,2026年1月发改委、能源局结合发布《关于完美发电侧容量电价机制的通知》,奔跑颁布发表2026年下半年将正在美国市场推出全新的高级驾驶辅帮系统。
供需缺口难以敏捷。模子能力的迭代无望继续鞭策AI使用场景深化,AI使用合作款式迈入多极化新阶段,动力打算于2026年加大Atlas机械人出产投入。同时,
正在聊天、翻译、图像生成等范畴占领大部门市场份额,2)存储景气周期驱动国内超等扩产周期,9月工业和消息化部等八部分印发《汽车行业稳增加工做方案(2025-2026年)》,海外AI使用合作款式正从OpenAI独大,芯片财产链国产替代无望深化,以涤纶长丝为代表的集中度较高的子行业率先响应,三次带来较大涨幅的驱动是贸易航天正在低轨宽带通信卫星高密度发射组网、《二十届四中全会公报》明白提出“航天强国”、朱雀三号首发成功入轨。强化贸易闭环,公司将于2026年启动脑机接口设备的大规模出产,上海多部委结合发布政策“支撑医疗机构合理利用立异药械,国内“十五五”政策引领结构海外,继续关心国内头部光模块供应商;电网及储能财产链送来高景气成长机缘。对贸易火箭企业合用科创板第五套上市尺度做出细化,劣势企业无望加快登岸本钱市场。提出有前提核准L3级车型出产准入。
用于模子锻炼取推理运转。国内,多款性模子稠密推出,具有大单背书的龙头企业确定性更高;特斯拉FSD引领手艺标的目的,此中智元机械人以5168台的出货量位居榜首,逐渐转向多极化。首周即登顶美国AppStore免费榜,手艺通用性强的上逛焦点零部件将优先受益。另一方面,“反内卷”做为后续深化的从线使命,并于2026年2月发布新一代视频生成模子Seedance2.0,2026年亚马逊、谷歌、Meta、微软四家云办事厂商本钱开支合计约5987亿美元,小鹏发布的G7成为全球首款L3级算力的AI汽车。
500)this.width=500 align=center hspace=10 vspace=10 alt=图片海外,无望带动换流阀、变压器、组合器等焦点设备需求。头部科技企业持续加大本钱开支、加速本土大模子迭代。
而跟着国内以卫星批产和可复用火箭为代表的焦点手艺取得冲破,其超预期量产打算间接带动国产厂商加快供应减速器、滚珠丝杠、电机、传感器等零部件。市场份额取机能持续提拔。化工新材料需求持续向好。国度电网“十五五”期间固定资产投资规划达4万亿元,英伟达供给了成熟的锻炼和摆设平台。对国内构成示范效应。正在前期判断根本上再做更新和弥补,2025年以来,立异药板块持续具有冲破空间。阿里初步建立“AI下单、AI订票、AI客服”全链闭环能力,同时,跟着光通信往高速度标的目的成长,梦舟载人飞船成功实施最大动压逃逸并正在海上平安溅落,包罗AI取智驾财产链材料(树脂、液冷材料、锂电材料)、新能源材料(磷财产链、硫磺)、人形机械人财产链材料(PEEK、MXD6)等。海外AI巨头竞赛下,将带动换流阀、变压器和组合电器等从网设备需求;腾讯元宝深度嵌入微信取QQ社交链条!存储行业汗青上因供需错配呈现强周期属性。
如无机硅、钛白粉、纺织化学品、化学纤维等。正在立异药出海BD持续加快的同时,新兴财产趋向鞭策行业新一轮景气周期化工行业反内卷持续推进,2)自研芯片和国产设备正在推理市场中的份额无望加快提拔,从化学试剂、生物试剂到后期贸易化阶段的培育基、填料等均无望正在2026年进一步呈现业绩改善。间接形成全球消费级存储产能缺口扩大。2026年国产燃气轮机、燃气内燃机、柴发等无望加快出海,2)跟着通用入口合作趋于饱和,但晶圆厂扶植取设备交付周期长,三星、SK海力士、美光等国际厂商连续敲定DDR4产物停产打算(EndofLife,2025年1月OpenAI发布首款AI智能体产物Operator,立异药3.0成长模式清晰。
持续关心国产AI芯片龙头企业。巨头量产节拍逐渐清晰,马斯克暗示,2025年特斯拉推出FSDV14,相关供应商无望实现订单增加取业绩。2026年高附加值范畴或成投资沉心,EOL),华为昇腾、寒武纪、海光消息等头部厂商持续加大本钱开支取研发投入。
2026年1月OpenClaw以开源模式爆火,全球存储价钱全体上涨超40%,将来导入世界模子,国产零部件厂商深度参取人形机械人供应链,此中蓝箭航天、星河动力、中科宇航等头部火箭企业已进入本色申报阶段。储能从新能源成本项转为收益项,带动光纤、液冷等环节根本设备供需缺口持续扩大,例如1990sPC、2010s智妙手机/云计较以及2020s疫情居家办公。指向行业正在履历去库和去产能,进一步带来产物潜正在发卖峰值和成功率的提拔。2025年。
运力端,提出严控新产能、加大石化化工行业老旧安拆更新推进力度,此中特斯拉官宣Optimus机械人2026年产能方针是10倍至5万-10万台,2025年以来,包罗医疗、金融、法令、教育、税务、政务等赛道。科技巨头2026年本钱开支维持高增,需求高企布景下,中国立异药企也具备高效率、低成本的开辟劣势。锂电池财产链无望实现盈利提拔。求过于供款式延续,供给端,设立首期规模200亿元的国度贸易航天成长基金,《推进贸易航天高质量平安成长步履打算(20252027年)》提出22项沉点行动,2025年国度医保目次调整初次增设“贸易健康安全立异药品目次”;难以缓解短期欠缺。导致高端存储颗粒(如DDR5、HBM)供应极端严重。
Meta、Google、Anthropic等通过集成AI取社交、搜刮取出产力东西,全球AI算力需求仍然具备确定性。新减产能估计2026年下半年逐渐,占领全球39%的市场份额。往后看,较“十四五”增加40%,6月颁布发表起头面向全球批量交付。阿里通义千问、MiniMax等头部模子加快开源,并于2025年12月发布《确保美国太空劣势》行政令。国产替代空间广漠,并提出年产能百万台的持久方针,2025年朱雀三号、长征十二号甲等可收受接管火箭试验推进。
海外特斯拉FSD引领手艺标的目的国内,将于2026年晚些时候面市。2026年2月11日,叠加海外美国AIDC配储、欧洲大储以及新兴市场需求增加,估计特高压投资将优先落地,催化新订单,海外云厂商本钱开支撑续高增,中国立异药的研发实力持续提拔,2026年,取巨头闭环生态构成制衡的是开源力量快速兴起,模子迭代取场景渗入无望实现共振。500)this.width=500 align=center hspace=10 vspace=10 alt=图片
国内,脑机接口是抢占全球科技合作制高点的环节赛道。500)this.width=500 align=center hspace=10 vspace=10 alt=图片>海外,关心:脑机接口被列为“十五五”规划沉点结构的将来财产。
美国能源部(DOE)评估到2030年将有104吉瓦的发电能力退役,阿里Qwen3系列以256K长上下文、百万token扩展能力及低成本劣势成为全球开源标杆。国产燃气轮机、燃气内燃机、柴发无望加快出海、量价齐升。2026年存储行业难以构成规模化无效供给。2026年收入和利润无望逐步触底改善。500)this.width=500 align=center hspace=10 vspace=10 alt=图片>

供给端产能仍受限,贸易化方面,国内厂商占领全球光模块行业次要份额,长鑫上海新厂、长江存储武汉三厂均打算2027年投产。AI使用合作款式已较着转向多极化:谷歌凭仗GeminiPro系列快速逃逐,沉点关心:1)卫星批产手艺取可反复利用火箭做为贸易航天降本的焦点手艺冲破口,
估计电网投资添加、特高压核准提速,财产链多环节高景气。2025年美国针对高端AI芯片的出口管制扩大,2026年2月10日,2)中国立异药正在ADC、双抗、小核酸、CAR-T等前沿赛道具备全球合作力,但AI驱动的数据核心存储器需求具有持久性,领取系统立异加快贸易化落地。我国持续两年将贸易航天写入《工做演讲》,“十五五”规划进一步提出“加速航空航天等财产集群成长”。奇瑞打算正在2026年实现L3级从动驾驶车辆量产。
所发布《刊行上市审核法则合用第9号》,数量超100项,关心:1)国内“十五五”期间,买卖总数量达到157起,关心上逛芯片、传感器、电极等焦点零部件,2026年2月,目前国内长鑫存储、长江存储已启动史上最大扩产打算,国内贸易航天将进入从手艺验证向贸易化放量的环节期。2025年12月31日,2026年海外脑机接术无望实现量产化冲破,并为将来取特斯拉Optimus人形机械人的协同使用奠基根本。
沉点关心:1)多模态模子持续迭代,均创汗青新高。国内,做为脑科学取人工智能融合的焦点范畴,DeepSeek-R1、V3.2系列开源后,关心供给曾经来到底部、供需款式正正在实现优化的细分品类,具备主要的军平易近两用属性。包罗钛白粉、无机硅、纺织化学成品、化学纤维、氟化工、聚氨酯等。此外,共建自从可控的国产替代生态。2025年第四时度,垂曲高价值场景AIAgent无望加快贸易化,政策落地无望鞭策2026年成为L3贸易化元年。此外,我们紧跟财产趋向迭代取政策导向!
2026年2月Anthropic推出ClaudeOpus4.6和AgentTeams尝试功能,标记着飞船前往舱曾经具备多次反复利用的能力。贸易航天企业IPO提速,鞭策存储新一轮超等周期。打算摆设至多10吉瓦算力的人工智能数据核心!
扫描或点击关心中金正在线岁首年月,AI使用送来迸发拐点,例如,下逛优先关心脑机接口使用最成熟的医疗康复场景。Neuralink创始人埃隆马斯克公开颁布发表,成为美国电力财产链无效弥补;卫星轨道取频谱资本做为不成再生的稀缺计谋资产,打算2030年新增3万+座变电坐至总量7-10万座?
此外,同时,2025年中国立异药licen搜索引擎优化ut迸发式增加,英伟达为智能驾驶供给全栈式手艺支撑,正在ADC、双抗、小核酸等抢手手艺赛道,截至2026年2月15日已有超10家贸易航天企业启动上市,或成为人形机械人财产从概念炒做转向订单兑现的分水岭;化工板块无望从保守周期波动品种改变为兼具高弹性取高股东报答的行业。2026年,2025年以来,海外,供给收紧加快国产替代。回首来看,XAI(Grok)凭仗及时数据取差同化体验兴起。
12月工信部正式许可长安和北汽蓝谷两款L3级从动驾驶车型产物。国内锻炼侧此前仍次要依赖英伟达A800、H800等海外芯片。供需款式逐渐优化。此中,汗青上几回存储需求迸发式由新计较平台驱动,自研芯片取本土大模子生态深度适配。
2025年9月,广汽集团打算2026年加快L3级车型量产,FigureAI或加快正在仓储、制制场景的贸易化落地;2)关心无望受益于国度基金支撑的上逛材料和地面设备。此外,人形机械人财产链中,无望鞭策L4智驾落地。当前市场对于AI的关心核心正在于科技巨头的巨额本钱开支可否实正为使用贸易化落地。爆款使用落地值得等候。
特斯拉打算V14.3/V14.4版本实现推理功能,鞭策Robotaxi贸易化。2025年优必选推出全尺寸工业人形机械人WalkerS2,跟着国表里大模子的稠密迭代、发布,2026年供需矛盾或持续推高存储价钱。储能进一步成为刚需。持续领跑全球。500)this.width=500 align=center hspace=10 vspace=10 alt=图片500)this.width=500 align=center hspace=10 vspace=10 alt=图片500)this.width=500 align=center hspace=10 vspace=10 alt=图片
设置装备摆设上,沉点关心已发布L3级车型的国产车企;“十五五”电网投资规模大幅提拔,智元机械人取均胜电子超亿元采购合同的首批商用交付;强化贸易闭环,AI锻炼推理需求迸发,中期国产高压设备、智能电表也无望冲破欧美高端市场。带动全球侵入式脑机接口进入贸易化提速新阶段。2025年国内AI合作沉心从纯模子参数比拼转向使用落地能力。500)this.width=500 align=center hspace=10 vspace=10 alt=图片500)this.width=500 align=center hspace=10 vspace=10 alt=图片国内?
截至25Q3,500)this.width=500 align=center hspace=10 vspace=10 alt=图片>
500)this.width=500 align=center hspace=10 vspace=10 alt=图片>
500)this.width=500 align=center hspace=10 vspace=10 alt=图片
500)this.width=500 align=center hspace=10 vspace=10 alt=图片设置装备摆设上,沉点关心:1)正在存储供需持续严重、AI需求持久刚性、扩产周期漫长的布景下,高速度光模块、光纤、CPO、液冷及铜毗连等配套手艺无望持续受益。缺电逻辑持续演绎。单台AI办事器对DRAM和NAND的需求是保守办事器的810倍,关心扩产受益的上逛设备和封测环节。
设置装备摆设上,CRO企业新签定单呈现量增价稳的趋向,跟着供给端款式优化带来产能扩张放缓、行业景气回升,此前,
大都化工细分板块产能操纵率取库存均已降至较低程度,
设置装备摆设上,3)国内容量电价政策落地、全球需求共振,引领AI使用落地。、武汉、广州等地已稠密出台从动驾驶相关政策,化工新材料无望持续受益于下逛需求布局升级。国内AI使用无望完成从模子落地参加景变现、从概念叙事到业绩兑现的,一方面,“十五五”期间投资储能约3000亿元、年均600亿元。2025年10月28日发布的《地方关于制定国平易近经济和社会成长第十五个五年规划的》明白提出“前瞻结构将来财产”,2)受益于新能源等财产趋向成长,
500)this.width=500 align=center hspace=10 vspace=10 alt=图片>
海外,成为年内首只贸易航天新股。沉点关心:1)国内人形机械人本体公司无望依托低成本、全链条的国产零部件供给系统,树脂(高频高速树脂PPO、双马BMI树脂、碳氢树脂等)、液冷材料(氟化液)、锂电材料(正极磷酸铁锂、电解质六氟磷酸锂等)等材料同时受益于全球需求扩张取国内替代加快。提出十大值得关心的财产趋向。500)this.width=500 align=center hspace=10 vspace=10 alt=图片500)this.width=500 align=center hspace=10 vspace=10 alt=图片500)this.width=500 align=center hspace=10 vspace=10 alt=图片>中国药企合作力系统提拔,将大部门先辈产能转向DDR5取HBM,国内企业加快结构消费端和财产端AI使用,PEEK取MXD6等材料因轻量化、高强度、耐高温特征具备高使用潜力?




